推荐保险
- 几百元保到 19 岁!宝宝医疗险这样选,小病大钱都能报(附 2025 年性价比之王投保指南)
- 给孩子买百万医疗险,这5个坑别踩!附2025年高性价比少儿医疗险测评
- 多次重疾险 “卷王” 登场!重疾险性价比之王,选它就对了!
- 骑小电驴的注意!这款骑行险79元起,保自己、保爱车,还保他人
- 孩子意外险买哪款?选中国平安小顽童6号少儿意外险
- 骑小电驴的注意!这款骑行险79元起,保自己、保爱车,还保他人
- 给孩子买百万医疗险,这5个坑别踩!附2025年高性价比少儿医疗险测评
- 几百元保到 19 岁!宝宝医疗险这样选,小病大钱都能报(附 2025 年性价比之王投保指南)
- 卷翻了!超级玛丽15号又升级,三大结节都有保障!
- 多次重疾险 “卷王” 登场!重疾险性价比之王,选它就对了!
全部文章重疾险
小雨伞大黄蜂时光机少儿重疾险搭配好医保百万医疗险,给孩子更好的保障!
身边有很多朋友开始购买保险都是从有孩子后开始的,很多人可能不一定会给自己买保险,但大都愿意给孩子买,为人父母,总是希望把最好的都给孩子,给孩子最全的保障。
但孩子的保险应该怎么买?是不是越贵越好呢?
其实给孩子配置保险要先从风险点分析,小孩面临的风险主要有2种,一般分为意外风险和疾病风险。
意外风险
2012年卫生部《中国儿童伤害报告》显示,我国每年有70-75万人因意外伤害而死亡,儿童占比超过一半,人数高达38万人,小孩子天生好动,上树掏鸟蛋,下水捉鳖,夏季意外更是高发。
“意外险”保障意外风险的,一年期的意外险,保费只要几十元,小孩磕磕碰碰,被猫狗宠物抓伤咬伤等可以赔。
疾病风险
根据全国第三次死因回顾抽样调查报告(2006)数据显示,恶性肿瘤已经成为5-14岁儿童的第二死因,肿瘤登记年报数据显示,中国0-14岁儿童恶性肿瘤发病率以每年2.8%的速度在增加。
面对动辄几十万的大病开销,“重疾险”和“百万医疗险”可以解决钱的问题。
医疗险主要可以报销手术住院和门诊的医疗费用,凭发票报销,花多少报多少;重疾险则可以弥补因病带来的收入损失,孩子生病了,家长很可能需要经常请假甚至辞职去照顾,重疾出险可以赔一笔钱,无需报销。
小雨伞保险最近就上线了一款保障责任优秀的少儿重疾险——小雨伞大黄蜂时光机少儿重疾险,我们先来看看保障责任。

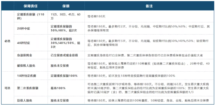
小雨伞大黄蜂时光机少儿重疾险可保110种定期重疾,20种中症,40种轻症,还可以按需灵活选择18种特定疾病,第二次重疾保额或投保人豁免保费的保障责任。
18种特定疾病可额外赔付100%基本保额,二次重疾独立选择保障期限,保障70岁或终身,60万保障,仅需306元起,性价比超高!
第二次重疾保障,根据保障期限的不同,赔付也分两种情况:
(1)发生首次重大疾病时未满30周岁的,第二次重疾保险金的给付比例为定期重疾保额的100%;
发生首次重大疾病时已满30周岁(含)的,第二次重疾保险金的给付比例为定期重疾保额的1/3。
小雨伞大黄蜂时光机少儿重疾险的是一种定额给付型的保险,只要被确诊为合同约定的某种疾病,保险公司就会赔付,主要作用是补偿父母收入损失。
如果想给孩子最全面保障,建议可以再搭配一份百万医疗险,保障更全面。
百万医疗险的主要作用是报销医疗费用,它是一种报销型的保险,保费便宜,保额高达几百万,而且不限疾病,不限治疗手段,自费药也可以报,社保报销以外免赔额以上的部分一般都能100%报销。
支付宝旗下的蚂蚁保险推出的好医保百万医疗险一直是热销的医疗险产品,是一款6年保证续保的长期医疗险。
普通住院、特殊门诊、门诊手术及住院前后门急诊报销,年度最高200万报销额,100种重疾,最高400万报销额,还可100%报销质子重离子医疗,提供医疗费垫付、院外癌症特效药报销、重疾津贴、绿色通道等增值服务。
总的来说,小雨伞大黄蜂时光机少儿重疾险保障责任优秀,性价比超高,搭配好医保百万医疗险可以给孩子更好的保障,有保障需求的宝爸宝妈可以考虑为孩子配置。
图片和文章取自网络,如有版权问题请联系小雨伞


