推荐保险
  - 几百元保到 19 岁!宝宝医疗险这样选,小病大钱都能报(附 2025 年性价比之王投保指南)
 - 给孩子买百万医疗险,这5个坑别踩!附2025年高性价比少儿医疗险测评
 - 多次重疾险 “卷王” 登场!重疾险性价比之王,选它就对了!
 - 骑小电驴的注意!这款骑行险79元起,保自己、保爱车,还保他人
 - 孩子意外险买哪款?选中国平安小顽童6号少儿意外险
 
- 几百元保到 19 岁!宝宝医疗险这样选,小病大钱都能报(附 2025 年性价比之王投保指南)
 - 骑小电驴的注意!这款骑行险79元起,保自己、保爱车,还保他人
 - 给孩子买百万医疗险,这5个坑别踩!附2025年高性价比少儿医疗险测评
 - 卷翻了!超级玛丽15号又升级,三大结节都有保障!
 - 孩子意外险买哪款?选中国平安小顽童6号少儿意外险
 
全部文章重疾险
多次重疾险真的必要吗?看看这篇和谐健康阿波罗2号的科普
导语:经济飞速发展,每个人都在消耗自己的身体赚钱。疾病接踵而至,我们需要为自己的健康提前买一份保障。阿波罗2号重疾险到底值不值得买?
经济飞速发展,夜晚中,一栋栋高楼大厦点缀着加班人不灭的灯光,在深圳这座城市,每一个打工人都在拼了命的赚钱,拿着身体去博取更多的薪水。在这样一个内卷的大环境中,拼的就是谁更有意志,谁能更拼命,真正的消耗了自己的身体,疾病随着而来。
年轻人,怎能不拼搏,但如果能给自己找一个可靠的后盾,拼搏起来也能更加没有后顾之忧,一份重疾险保障的不只是一个人,更多的能够保障一个家庭,一份保障让年轻人拼搏无忧。
刚好的是,最近小雨伞新出了一款和谐健康阿波罗2号多次重疾险,让我们来通过这篇文章一起来分析一下购买重疾险的必要性以及和谐健康阿波罗2号到底怎么样。
今天文章的内容主要涉及到以下两个方面:
从疾病角度分析,多次重疾的必要性
和谐健康阿波罗2号多次重疾险怎么样
一、从疾病角度分析,多次重疾的必要性
由于医疗的日渐发展,25种重大疾病的平均5年生存率达到60%,其中4大手术类重疾(冠状动脉搭桥术、心脏瓣膜手术、主动脉手术、重大器官移植术或造血干细胞移植术),以及严重Ⅲ度烧伤和良性脑肿瘤的5年生存率都在90%以上。重大疾病中患病比例最大的恶性肿瘤即癌症的5年生存率也接近60%。

另一方面,国家也非常给力,2020年国家医保谈判成功,14种独家抗癌药品按规则进行了续约或再次谈判,平均降幅为14.95%,其中个别一线抗癌药降幅超过 60%。经测算,14种抗癌药降价,预计2021年可为癌症患者节省30余亿元。
医疗的进步与药品的降价大大的提高了重疾的生存率,这意味着普通老百姓不再需要对重疾那么恐惧,虽然近些年患上重疾的患者日益增多,但也好在有病可医。
不过有一个值得关注的问题是肿瘤的化学治疗(化疗)是肿瘤治疗的重要手段之一,但是在治疗过程中伴随着许多影响身体健康的并发症,进一步推高了身体其他器官或系统的疾病的发生风险,从而可能会导致第二次重疾的发生。
重疾险是抵御身体风险很好的一种手段,由于抗癌药物的降价,所以重疾险的保额可以不用买的非常的高,过高的保额会导致投保人的保费也随之增加。但是购买多次重疾险是比较必要的,所以今天我们来分析一下和谐健康阿波罗2号多次重疾险这款产品怎么样。
二、和谐健康阿波罗2号多次重疾险

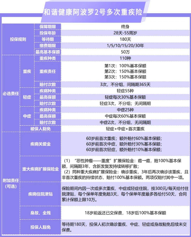
首先看一下这款产品的形态架构,这里不多做讲解,内容在图上都有了,这次来分析这款产品为什么好,好在哪里?
1. 多次赔付重疾险
和谐健康阿波罗2号是一个保终身的重疾险,等待期180天,市面上重疾险一般等待期也是在90天或者180天,最高基本保额50万,上面也有提到,现在购买重疾险不需要太高的保额,保额高相对保费也会比较昂贵,所以50万也是够用的。
这款产品的亮点在于多次赔付,癌症的复发率近几年增高了不少,这就导致一次赔付的重疾险就不够用了,如果购买了一次赔付的重疾险,出险后,后续的保障就没办法继续维持了,而且出险过重疾就不好继续购买第二款重疾险了。和谐健康阿波罗2号多次重疾险直接一步到位,一款产品更比多款强,直接多次保障到位,重疾不分组赔付3次,间隔期365天,这样的保障是很充足,即使遇上了癌症二次复发也是不需要再担心的。
值得一提的是,和谐健康阿波罗2号的第二次、第三次的赔付都是150%的基本保额,增加了保障,让投保人更加放心。
除此之外,和谐健康阿波罗2号不只是在重疾上拥有多次赔付,中症和轻症同样具有多次赔付,分别为60%的基本保额和30%的基本保额,且这些都是不分组、无间隔期的,重疾险的中症和轻症的保障也是非常重要的,看似不起眼,但关键时刻治愈了这些病症,能够遏制它们成为重疾。
2. 可选责任够亮眼
和谐健康阿波罗2号多次重疾险不仅是基础责任保障充足,还有丰富的可选责任。我认为大部分投保人可以选择这两个进行自己的方案搭配。
① 疾病关爱金
有些人可能会觉得50万的最高保额有点太少了,想要得到更加充足的保障,那就可以搭配上这个可选责任,和谐健康阿波罗2号的疾病关爱金可以在60岁前首次重疾中额外赔付60%的基本保额;60岁前首次中症中额外赔付30%的基本保额;60岁前首次轻症中额外赔付10%的基本保额。
举个容易理解的例子,如果陈女士购买了保额为50万的和谐健康阿波罗2号多次重疾险,搭配了疾病关爱金的方案,那么在60岁前首次重疾中,可以获得50万+额外赔付的30万,也就是80万。
中症和轻症同理,虽然这个疾病关爱金只增加了首次患病的赔付,不过如果陈女士间隔365天后,不幸再次患上了重疾。根据基础保障责任,那么陈女士也可以获得150%的基本保额,也就是75万。这样的保障是不是很安心呢?
② 疾病住院津贴
这个可选责任在很多的重疾险中都有,所以看起来并不陌生,这所以会在这里推荐大家主要是因为和谐健康阿波罗2号的疾病住院津贴限制比较小,保险期间内,因一次或多次重疾、中症或轻症住院,按300元/每天给付住院津贴,每个保单年度免赔3天,每个保单年度最多各给付50天,合同累计保额上限10万。
有一些重疾险的疾病住院津贴限制了病种,用起来就会比较鸡肋,但是和谐健康阿波罗2号就不会,所以我也是认为可以添加进方案中的,毕竟如果真的得了病,不管是轻症、中症还是重疾,住院就会导致失去收入,这个时候有一份津贴真的可以缓解燃眉之急了。
写到最后
以上就是和谐健康阿波罗2号多次重疾险的全部内容了,都是一些比较私人的见解,如果有说的不对,或者遗漏的地方,也欢迎大家在评论区和我一起讨论,不过这个产品真的还是调研了当下消费者的心理,能够比较准确地拿捏消费者的需求,适合大众的产品才是好产品。
图片和文章取自网络,如有版权问题请联系小雨伞

 
 
 

				
						