推荐保险
- 给孩子买百万医疗险,这5个坑别踩!附2025年高性价比少儿医疗险测评
- 卷翻了!超级玛丽15号又升级,三大结节都有保障!
- 几百元保到 19 岁!宝宝医疗险这样选,小病大钱都能报(附 2025 年性价比之王投保指南)
- 多次重疾险 “卷王” 登场!重疾险性价比之王,选它就对了!
- 如何查询自己名下所有保单?一键查询全网保单看这里!
- 如何查询自己名下所有保单?一键查询全网保单看这里!
- 给孩子买百万医疗险,这5个坑别踩!附2025年高性价比少儿医疗险测评
- 免健告产品的天花板:保证续保10年,重大既往症可保可赔
- 卷翻了!超级玛丽15号又升级,三大结节都有保障!
- 太惊喜了!既不问健康状况,又保证续保的医疗险出现了
全部文章重疾险
与晴天保保相比,小雨伞大黄蜂3号Plus少儿重疾险如何?
2月27日,小雨伞保险联合横琴人寿将上线不到3个月的小雨伞大黄蜂3号少儿重疾险升级为小雨伞大黄蜂3号Plus少儿重疾险。升级时间间隔如此短,难道是之前的小雨伞大黄蜂3号少儿重疾险有Bug?倒也不是,之前的小雨伞大黄蜂3号少儿重疾险,小编就非常看好,此次升级,据说是想成为全网最强少儿重疾。
那么,小雨伞大黄蜂3号Plus少儿重疾险是否真的有能力成为全网最强少儿重疾呢?我们通过与2019年网红少儿重疾——晴天保保的对比,来详细看看。
l 购买少儿重疾险的注意事项
l 小雨伞大黄蜂3号Plus少儿重疾险VS晴天保保
购买少儿重疾险的注意事项
不论是什么,我们都想给宝宝最好的,保险也不例外。但是很多父母,都是在有宝宝之后才开始了解保险的,对保险的了解时间较短。在看了众多的产品、听了众多销售员的介绍之后,反而更加晕了。然后,我们就会觉得保险好难呀,大家买什么我就买什么吧。
其实,保险并不难,适合别人的产品也不一定适合自己。只要注意以下两点,我们就可以找到真正合适自己的产品。
⒈ 明确自己的需求
买重疾险的目的,就是给宝贝一份重疾保障,防患于未然。所以,我们要尽量争取较大的保额来应对重疾可能带来的大额消费,在一定的预算范围内,给到宝贝最高的保障。切记以下两点:
❶重疾责任的优先级高于寿险责任
❷重疾保障额度的优先级高于保障期限、赔付次数
❸优先购买消费型重疾险,而不是返还型重疾险,可以让我们获得杠杆更高的保障
⒉ 保障范围
少儿重疾险都包含保监会规定的6种重大疾病:恶性肿瘤、急性心肌梗塞、脑中风后遗症、冠状动脉搭桥术、重大器官移植术或造血干细胞移植术、终末期肾病,基本上涵盖大部分的高发疾病了。此外各大保险公司还会增加一些常见的重疾种类,以此来增加产品的竞争力。
所以,少儿重疾险,我们要看的是以下几项保障责任:
❶部分重疾在少儿阶段尤为高发,需要我们特别关注,如白血病、严重川崎病、重症手足口病、严重幼年型类风湿关节炎等。优秀的重疾险,都会对这些疾病进行额外赔付,给到更高的保障。
❷中症、轻症是比重疾轻微的疾病。近年来,大家健康意识更强,很多疾病在发展成为重疾之前就会被发现。为了给到更优质的保障,众多重疾险都增加中症、轻症责任,降低重疾险理赔的门槛。
❸保费豁免责任。现在的大部分重疾险不仅包含被保人豁免责任,也包含投保人豁免责任。即投/被保人,罹患中症、轻症等,豁免后续保费。这对于家长们而言,就是保证宝贝的保障不因为自身健康状况变化而有所改变。
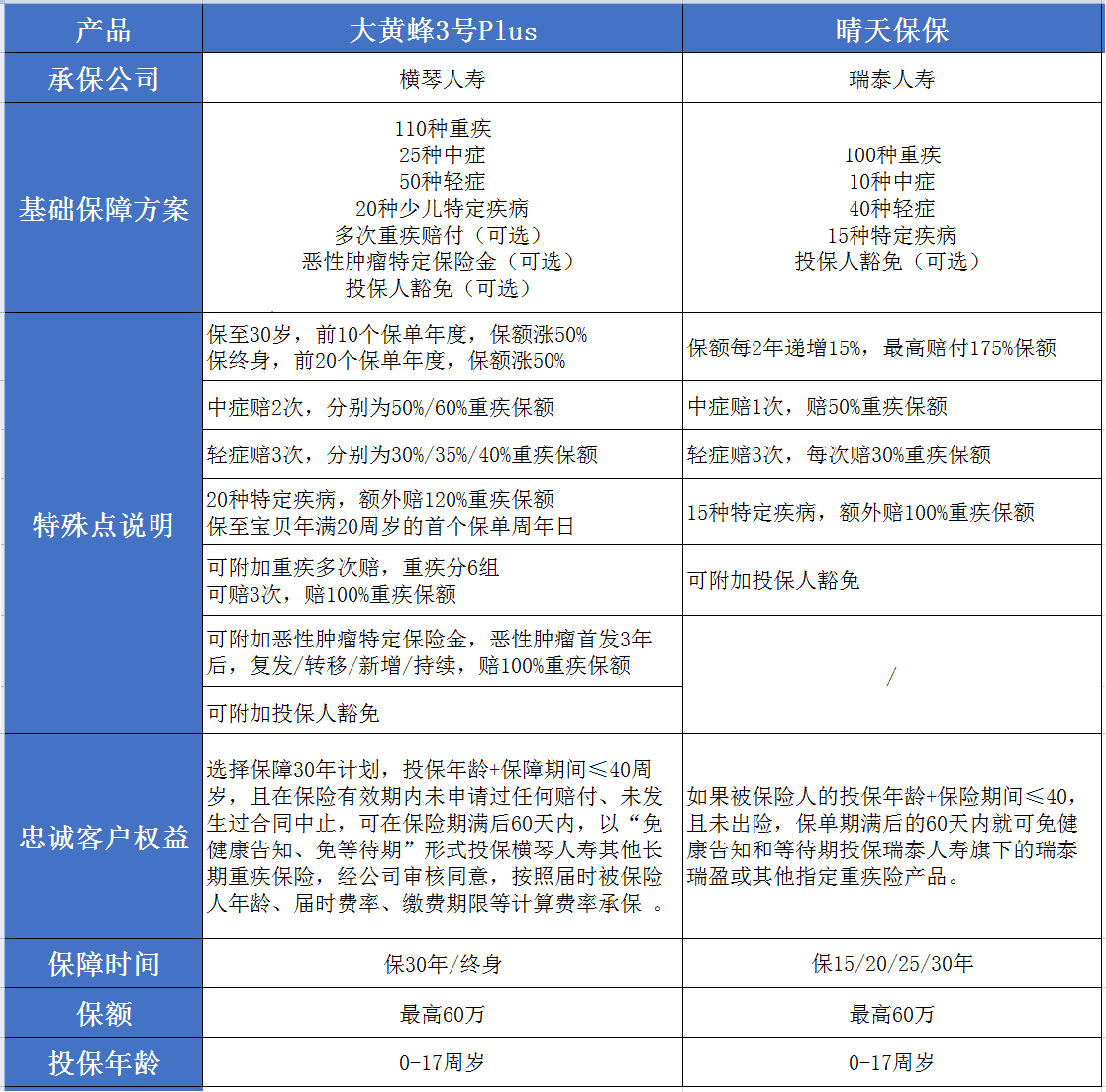
小雨伞大黄蜂3号Plus少儿重疾险VS晴天保保
我们通过详细的对比表,来看着两款产品

小雨伞大黄蜂3号Plus少儿重疾险
⒈重疾保额可增长、轻/中症累计可赔215%
❶少儿重疾首创,重疾保额会长大
保30年,保单前10年额外赔付50%重疾保额;
保终身,保单前20年额外赔付50%重疾保额
❷25种中症,不分组,赔2次,分别赔付50%/60%重疾保额
❸50种轻症,不分组,赔3次,分别赔付30%/35%/40%重疾保额
⒉高发重疾额外赔120%
小雨伞大黄蜂3号Plus少儿重疾险, 20种特定少儿重疾可额外赔付120%基本保额,保障至宝贝年满20周岁的首个保单周年日。

所有的高发重疾均已包含在重疾责任内,在保障的前10年/20年可以额外赔付50%基本保额;大部分高发重疾同时包含在小雨伞大黄蜂3号Plus少儿重疾险的20种重疾责任内,可以额外赔付120%基本保额。
⒊可选重疾多次赔、恶性肿瘤保险金
❶重大疾病分6组,最高可赔3次数,赔100%重疾保额
❷可选恶性肿瘤特定保险金,恶性肿瘤首发3年后,复发/转移/新发/持续,赔100%重疾保额
重疾最高可赔4次
晴天保保
⒈ 重疾保额最高可达175%、轻/中症累计可赔140%
❶重疾保额每两年递增基本保额的15%,最高可达到175%基本保额
❷10种中症,赔1次,赔付50%重疾保额
❸40种轻症,赔3次,每次赔付30%/重疾保额
晴天保保重疾保额这一项责任优于小雨伞大黄蜂3号Plus少儿重疾险,多赔付25%重疾基本保额。中症、轻症责任逊色于小雨伞大黄蜂3号Plus少儿重疾险,疾病种类更少、赔付次数更低、保额也更低。而中症、轻症的赔付门槛更低一些。综合来看,小雨伞大黄蜂3号Plus少儿重疾险胜出。
⒉ 特定疾病额外赔付100%
15种特定疾病额外赔付100%,保额较小雨伞大黄蜂3号Plus少儿重疾险低,疾病种类更少。故,特定疾病这一项,小雨伞大黄蜂3号Plus少儿重疾险更优。

保费对比
保费,是我们选择是否购买一款保险的重要因素之一。以30岁妈妈、0岁男宝宝、50万保额、附加投保人豁免、保30年、分20年交费为例,看看小雨伞大黄蜂3号Plus少儿重疾险和晴天保保,谁的价格更加优秀。

从保费上看,两款产品差不多。但是整体保障,小雨伞大黄蜂3号Plus少儿重疾险优于晴天保保。所以性价比,小雨伞大黄蜂3号Plus少儿重疾险更高。
小结
两款产品都是非常优秀的产品,如果着重看中重疾保额高额赔付的,可选晴天保保,最高重疾保额可达到105万。
如果看中综合保障的,优选小雨伞大黄蜂3号Plus少儿重疾险,保185种疾病,前10年/20年保额额外赔付50%,20种少儿特定重疾额外赔付120%,重疾最高可赔4次,中/轻症最高可赔215%基本保额,还能选择保30年/终身、附加投保人豁免责任、附加重疾多次赔付、恶性肿瘤额外保险金。给到用户的选择更多,少儿重疾需求,一个产品就可以搞定!
图片和文章取自网络,如有版权问题请联系小雨伞


